Heyo!
Here's a little mind trick I use to keep myself balanced. On Sunday, I try to think big about my life, career, goals, etc. But on Monday, I start thinking small. That's when the work happens.
Before the craziness of your week sets in, take a minute to think big. Hopefully, these articles will help.
1. Some great career advice
"Fix the lifestyle you want. Then work backwards from there." — Cal Newport
Cal's blog and books aren't just interesting, they're essential. Here's some of the best career advice I've ever heard:
Starting with a dream lifestyle — as oppose to a dream job — opens up more creativity. When thinking only about jobs, you’ll find yourself considering the same artificially-narrow menu of options troubled over by most talented college grads (banking, consulting, law, non-profit...)
A lifestyle, on the other hand, provides much more flexibility — letting you discover potential paths previously hidden from your planning process.
2. "Drowning in a Sea of irrelevance"
A great piece from Greg Ciotti on the difference between cultivating knowledge and consuming information.
...Emerging technologies are a double-edged sword. Whether the internet is a mindless distraction or the greatest educational tool ever invented is all in how you use it.
The idea is that you should be seeking out relevant, useful information that you will apply to your life far more often than you let random information interrupt you.
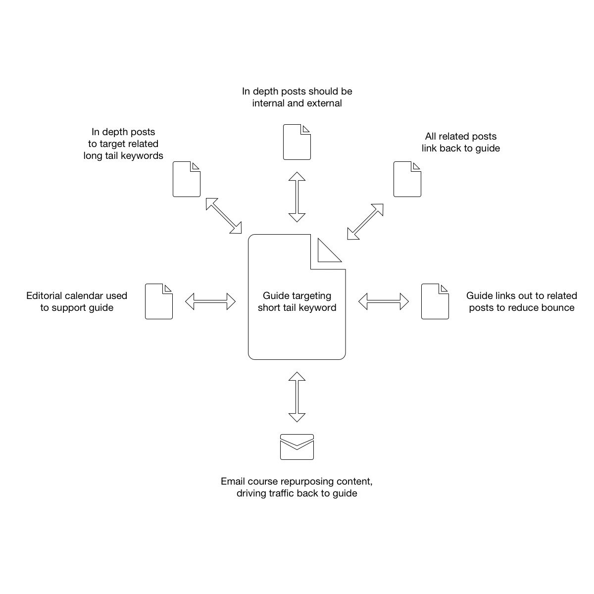
3. A simpler approach to content
Content strategy tends to be either overcomplicated or vague. And often both. There's plenty of ways to approach it, but here's a simple template that can be repurposed over and over again.

4. Austin Kleon's newsletter...
...is just so good. If you like Swipe File, you'll love his weekly email too.
5. Quote of the week
“The whole problem with the world is that fools and fanatics are always so certain of themselves, and wiser people so full of doubts.”
— Nobel laureate Bertrand Russell
I'm looking to partner with a few great businesses to sponsor this newsletter. It reaches a bunch of smart marketers and creatives each week. Shoot me an email if you're interested in working together.
Have a great week!
Jimmy
